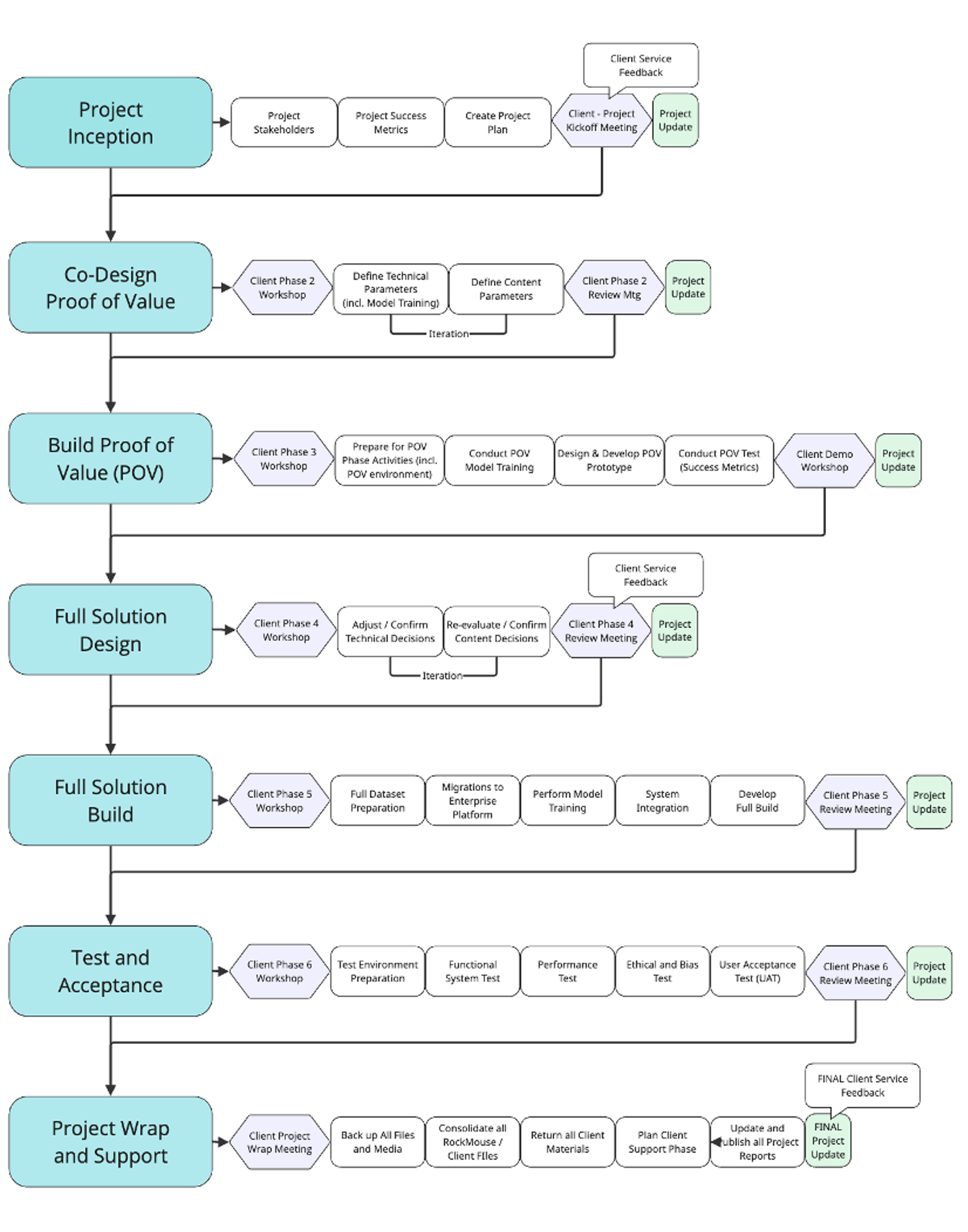
How we work with you

Human-centric design in process and delivery.

  • We start our projects by digging into what matters to you.
    After a very complete (and enjoyable) project kickoff, you and your team will work side-by-side with RockMouse to map your current workflows, challenges and aspirations. Together, we’ll surface the authentic use cases that drive real impact and pinpoint the capability gaps holding your teams back, as well as how the people side of the solution might best be planned and managed.

  • We help you clarify exactly what success looks like in this project. 
    Through several focused workshops, you and your stakeholders will set clear, measurable goals for the project: for individuals, teams and the business. We focus on ensuring that the solution will be human and humane. We’ll finish this phase of the project with a shared vision and performance-led benchmarks that will guide each step.

  • We bring your MVP (minimum viable product) to life, fast.
    We will co-design early prototypes with our AI experts and your own SMEs, testing ideas in hours, not weeks. By quickly validating direction and gathering feedback, you’ll see what works before you invest in build-out, and you’ll be able to provide your executives with proof-of-value.

  • Moving from an AI prototype to a production system requires usually requires a lot of smart decisions, trade-offs and perseverance.
    RockMouse will help you run rapid feedback loops to adapt every layer of your AI experience: roles, contexts and learning styles. You’ll fine-tune content, delivery formats and AI-powered features so your people get exactly the right outcome, at the right moment.

  • This is, in our eyes, the most critical part of the process to get right.
    Your solution needs to be a people solution, not just tech. Getting the project outcomes right takes a lot of planning and testing. We work until we get the AI tech just right and then we work with your team to roll the solution out to the workforce. We start the process of tracking the solution’s performance, so that you’ll have meaningful data analytics. We help you start your change management process.